suncitygroup太阳新城(中国)集团-官方网站
首页
关于我们
suncitygroup太阳新城简介
领导简介
机构设置
经理信箱
团队队伍
计算机科学与技术系
网络工程系
电子信息工程系
软件工程系
计算机与信息技术实验中心
党政办公室
教学管理办公室
员工工作办公室
本科教育
专业介绍
选课指导
学籍管理规定
研究生教育
专业设置
研究方向
导师信息
培养工作
学科科研
学科简介
科研项目
科研成果
研究机构
科研资讯
人才招聘
本科生招生
研究生招生
创就业
国际交流
合作项目
员工工作
联系我们
科技竞赛
党的建设
思想理论
党风廉政
师德师风
党建动态
相关资料
首页
>
通知公告
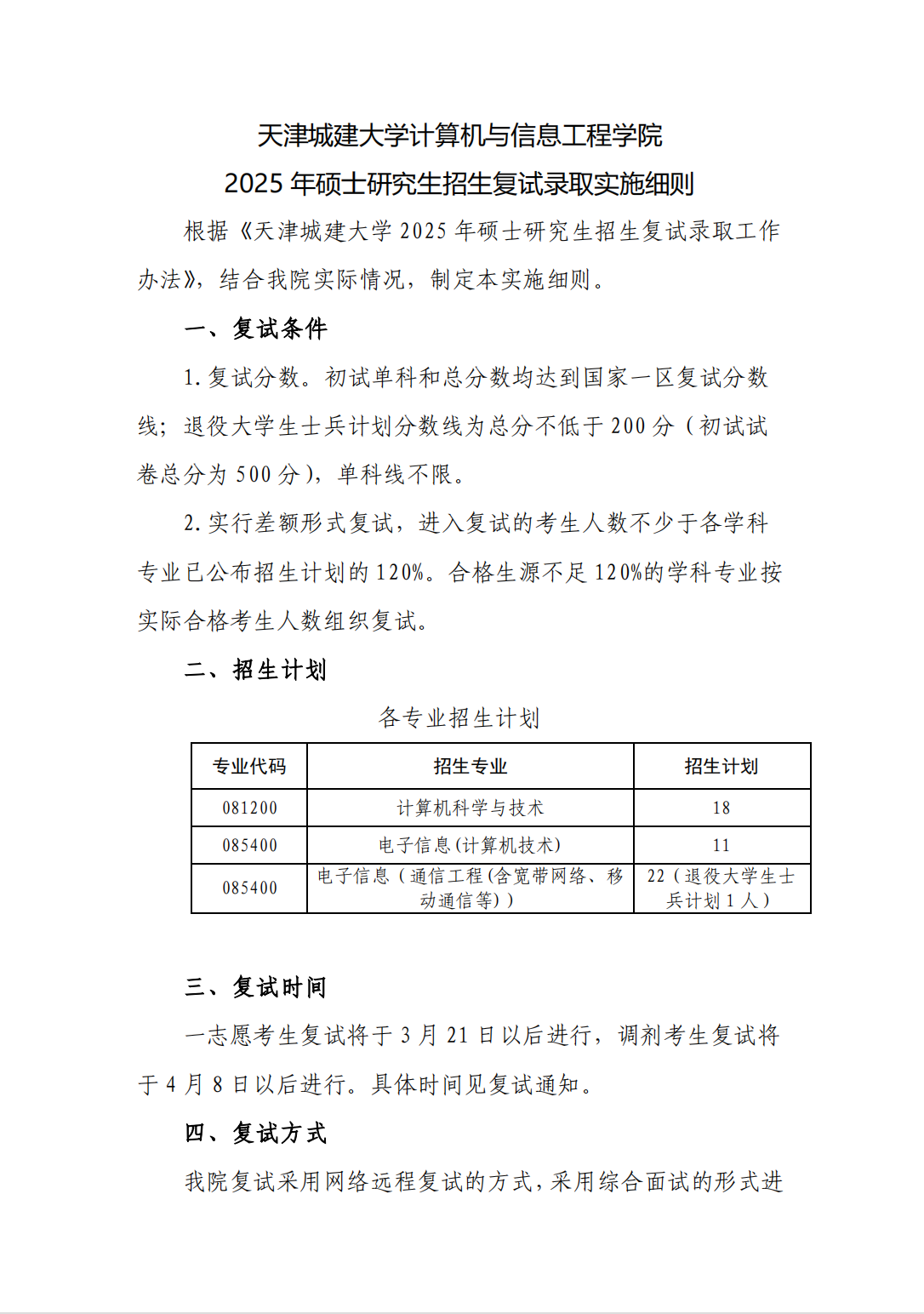
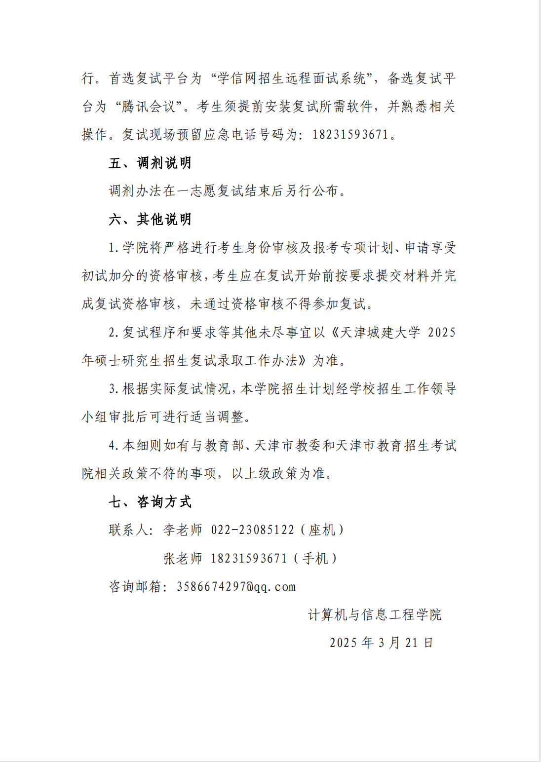
《suncitygroup太阳新城2025年硕士研究生复试录取工作实施细则》
来源:suncitygroup太阳新城 时间:2025-03-24 点击数:
附件【
附件03 《suncitygroup太阳新城2025年硕士研究生复试录取工作实施细则》.pdf
】已下载
次
上一篇:
2025年硕士研究生招生调剂工作办法(suncitygroup太阳新城)
下一篇:
2023级研究生中期考核安排表
友情链接
/LINK
版权所有 suncitygroup太阳新城(中国)集团-官方网站
地址:天津市西青区津静路26号